-
日期: 2026-01-08 | 来源: 大风新闻 | 有0人参与评论 | 字体: 小 中 大

2023年2月23日,58岁的关先生因“冠状动脉粥样硬化性心脏病”死于广东省东莞市康华医院。
2025年7月9日,广东省医学会对关先生医案作出医疗事故技术鉴定,认定属于医疗事故,事故等级一级甲等,医方承担主要责任。
10月30日,东莞市公安局以医疗事故案刑事立案。
“一名外科执业的医生在急诊独立接诊心梗患者,未邀请会诊,未按诊疗规范处置,导致了我丈夫的病情延误,不幸离世。”王女士说。
突发胸痛——
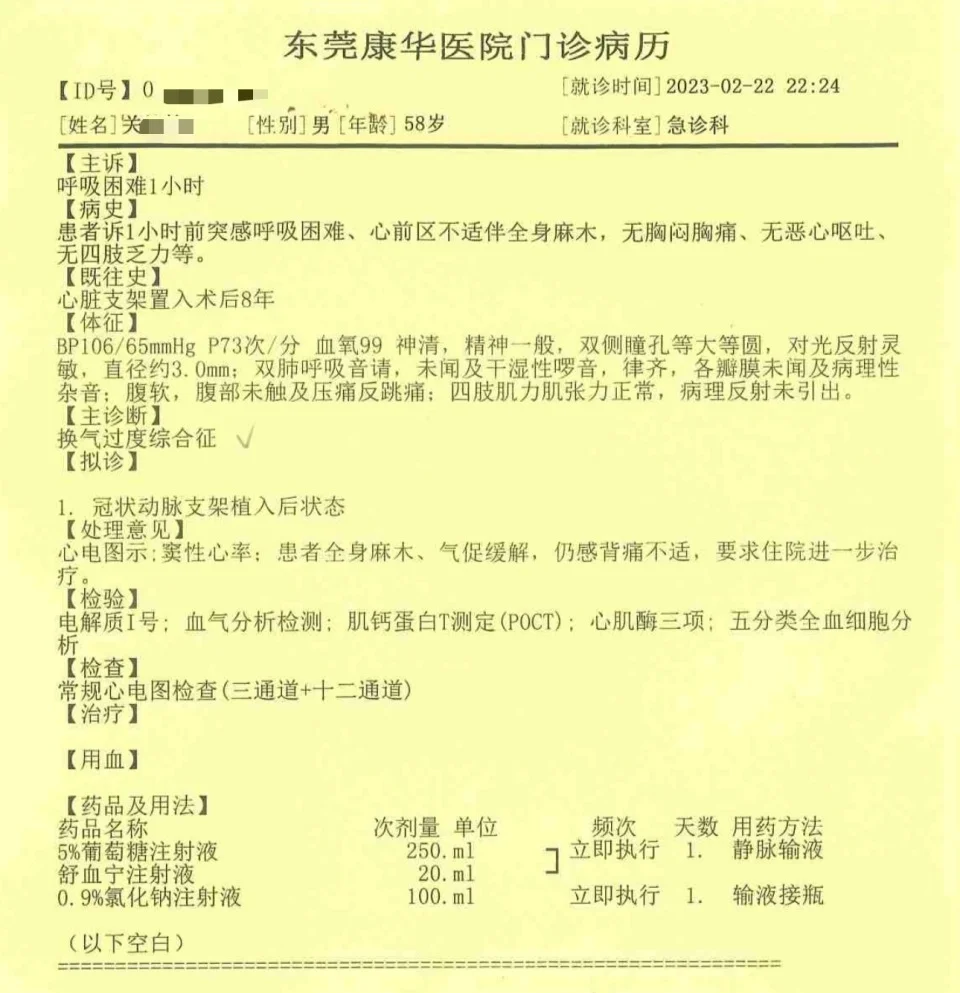
植入心脏支架8年后突发胸背痛,呼吸困难
家属送医被诊断为“换气过度综合征”
2014年,关先生因急性心肌梗死,在广东省某医院置入心脏支架。妻子王女士说,首次手术后,关先生常年吃药维持、定期复查,他们也长期关注冠心病相关的医疗科普。
2023年2月22日晚9时40分左右,王女士接到关先生的电话,“说感觉胸背痛,呼吸困难,说怀疑心梗复发了。”
“他胸闷背痛,我们看科普,就是心梗复发的症状。”情况紧急,王女士赶紧打车送关先生去同辖区的康华医院急诊,“8年来,他一直在康华医院复查,那里的医生应该很了解他的病情,我们就去了那里。”“10时许,我们赶到门诊。我跑进去喊‘心梗了’,医护人员马上推着平板车来接人。”
急诊科的接诊医生彭某对关先生问诊后,主诊断为“换气过度综合征”,拟诊“冠状动脉支架植入后状态”,开具药品“5%葡萄糖注射液”“舒血宁注射液”“0.9%氯化钠注射液”。
“彭医生给我们说,是换气过度综合征,不是心梗。让我们输药后休息一下,就可以回家了。”王女士说,刚开始,他们松了口气,但在输液后,丈夫继续对医护人员称“背还是痛得厉害”,“护士给彭医生反馈了,但对方没有重视。”
“如果不是我们强烈要求住院,彭医生已经让我们回家了。”王女士说,在他们的坚持下,急诊科医生彭某将他们转至心内科住院。
抢救无效——
约2小时转入心内科普通病房
次日凌晨3时宣告临床死亡
东莞康华医院病历显示,关先生因胸背痛持续,乏力无法站立,送急诊科。晚11时41分,转入,23日凌晨0时3分,医生阳某下医嘱,心内科护理常规、一级护理,留陪护一人。医生阳某对其诊断为“冠状动脉粥样硬化性心脏病”“冠状动脉支架植入后状态”。
王女士说:“没有人告诉我,他的病情严重,我也没看到病危通知。因为他要住院,而医院里没有陪护床,我就回家取瑜伽垫等物品。这件事护士是知道的,并没有提异议。”大约一小时,她返回医院,看到医生阳某边穿白大褂边从办公室跑进丈夫所在的病房,“后来,我通过监控看到,1小时20分钟左右,没有医生、护士进入病房巡房。”
对此,《医嘱单》《护理记录单》《24小时入院死亡记录》显示,凌晨0时6分,多项医学检查的医嘱取消。凌晨0时7分,医院下《病重通知》。凌晨0时8分至20分,使用“硝酸甘油针25mg”“0.9%氯化钠注射液”等药物。
- 新闻来源于其它媒体,内容不代表本站立场!






-
原文链接
原文链接: https://www.xiaohongshu.com/user/profile/61d3efa3000000001000be66
目前还没有人发表评论, 大家都在期待您的高见