Warning: session_start(): open(/var/www/vhosts/vandaily.com/php_session/sess_308e2df3f4232ad08e1c5ca6c7314ec4, O_RDWR) failed: No space left on device (28) in /var/www/vhosts/vandaily.com/httpdocs/includes/session_new.php on line 34
康熙有幾個兒子?人工智能的回答出人意料 | 新聞 | 手機版本
手機版本新聞

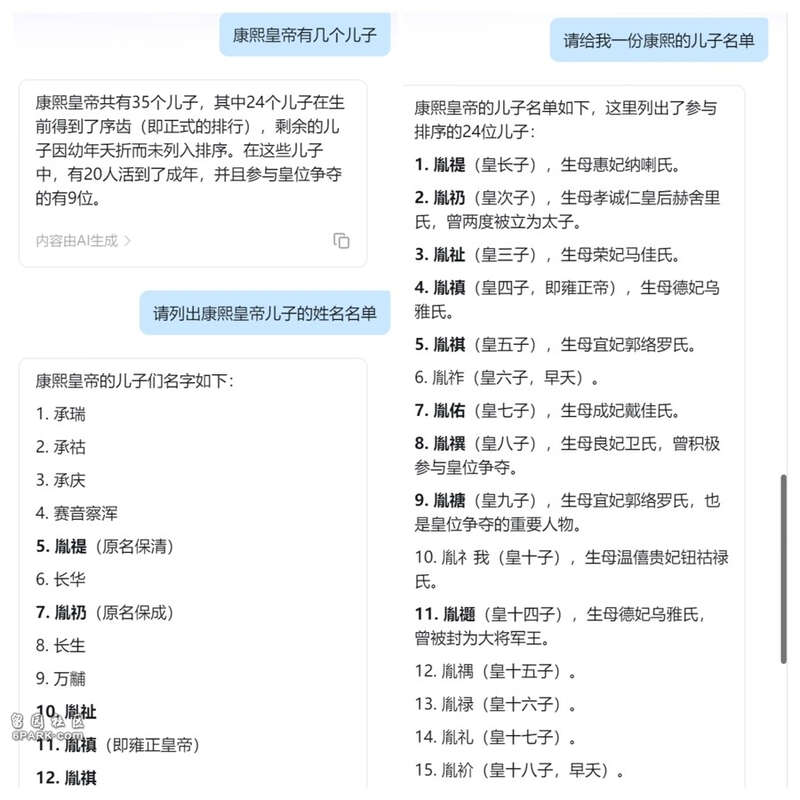
康熙有幾個兒子?人工智能的回答出人意料
康熙有幾個兒子?人工智能的回答出人意料 我們的贊助商 評論 發表評論 相關功能 新聞