-
日期: 2018-08-26 | 來源: 環球網新媒體 | 有0人參與評論 | 字體: 小 中 大
交通運輸部聯合公安部等單位約談滴滴:從現在即日起,不得再新接入未經許可的車輛和人員,並加快清退已接入的不合規車輛和人員。
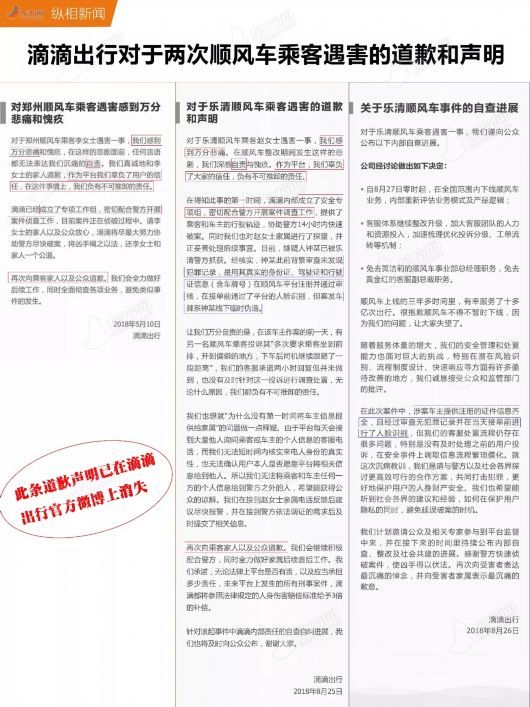
據東方網8月26日報道,離上壹起鄭州空姐遭滴滴順風車司機殺害案,僅僅過去叁個多月。
滴滴,又出事了!
整改期內再出事
如果說鄭州空姐遇害是小概率案件,那整改期內再次發生駭人命案,就不是偶然。


在兩起案件發生之後,滴滴總是不慌不忙發出壹張道歉聲明,內容是如此相似。

上壹份聲明已不見蹤影
令人難以置信的是,記者在滴滴出行的官方微博或是微信渠道查詢5月10日的這則道歉聲明,發現已悄然消失了。

滴滴出行官方微博截圖
- 新聞來源於其它媒體,內容不代表本站立場!
-
原文鏈接
原文鏈接:
目前還沒有人發表評論, 大家都在期待您的高見