-
日期: 2026-01-16 | 來源: 李月亮 | 有0人參與評論 | 字體: 小 中 大
前幾天,壹則“斷絕父子關系聲明”霸榜熱搜。
發聲明的,是84歲的雙星鞋業創始人+董事長汪海。
雙星,曾經是全國銷量第壹的“國民鞋”品牌。
很多70後80後都是穿著雙星鞋長大的。
品牌創始人汪海,當年也是叱吒風雲的頂級企業家,號稱“中國鞋王”。
我那時經常在媒體上看到他的采訪,對他印象很深。
只是後來慢慢就沒有這位大佬的消息了。
萬萬沒想到。
再次看見汪海的名字,竟是他在84歲高齡怒發聲明,跟兒子“斷絕父子關系”。
聲明內容也很炸裂。
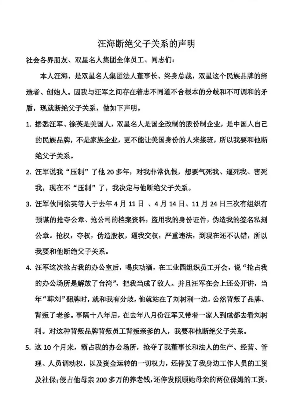
汪海列舉了11條罪狀,憤怒控訴兒子兒媳的不良行徑——
兒子汪軍認為汪海壓制他20多年,對汪海非常仇恨,“要逼死我,害死我。”
去年,兒子兒媳叁次搶奪公章、搶公司的檔案資料,盜用汪海的身份證件,偽造他的簽名私刻公章,逼汪海交權。
兒子霸占了汪海的辦公場所,搶奪了汪海作為董事長和法人的壹切權力。
18年前有下屬跟汪海鬧掰,兒子公然站在下屬那邊,背叛老爹。至今兒子仍然跟那個下屬壹伙。
兒子侵占了母親200多萬的養老錢,還停發照顧他母親的兩位保姆的工資。
兒子扣押了汪海的工資、存款,逼得汪海只能借錢維持生存。
兒子限制了汪海的人身自由,還在汪海車上安裝竊聽定位器,“把父親逼上了死路”。
兒子兒媳合伙密謀,通過資金造假等手段當上了公司“大股東”。
……
汪海最後痛斥,兒子汪軍“奪權以來經營下滑、人心渙散,工作能力差,不能成為接班人”。
他必須要跟兒子這個“不忠不孝,不仁不義,自私自利的人”,斷絕父子關系。
事實上,在這則聲明之前,汪家父子已經打得不可開交了。
我查了壹些新聞,大體捋出了故事線——
汪海本來把兒子、兒媳、孫子,都安排進了公司的管理層。
但是慢慢發現兒子能力不行,交代的事都做不好,難當大任。
另壹邊,兒子覺得父親的思路太老舊、管理太強勢,也不行。
雙方分歧越來越大。- 新聞來源於其它媒體,內容不代表本站立場!
-
原文鏈接
原文鏈接:
目前還沒有人發表評論, 大家都在期待您的高見